2023年10月天津自考本科汉语言文学专业计划
汉语言文学(本科)
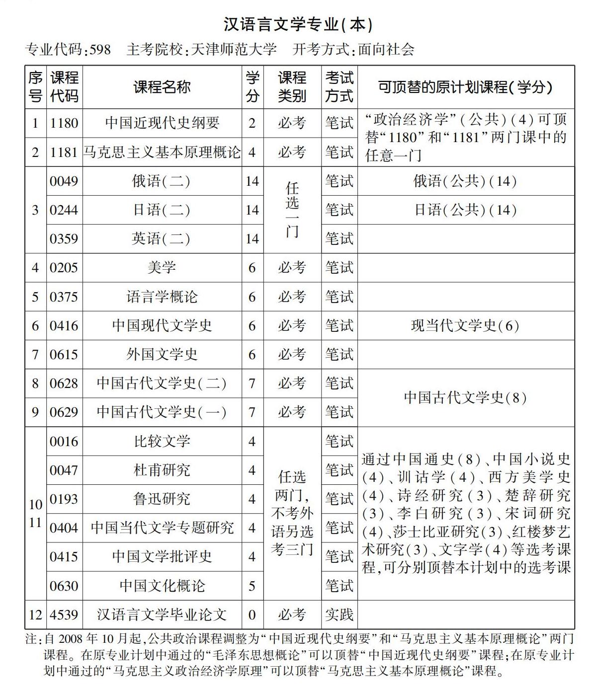
专业代码:598
主考院校:天津师范大学
开考方式:面向社会
本专业培养具备扎实的汉语言文学基础和良好的人文素养,熟悉汉语及中国文学的基础知识,具有较强的审美能力和中文表达能力,具有初步的语言文学研究能力,同时具有一定的跨文化交流能力,能在文化、教育、出版、传媒机构以及政府机关等企事业部门从事与汉语言文字运用相关工作的中国语言文学学科复合型人才。
编辑推荐
相关资讯
- 历年试题
- 备考资料
汉语言文学(本科)
专业代码:598
主考院校:天津师范大学
开考方式:面向社会
本专业培养具备扎实的汉语言文学基础和良好的人文素养,熟悉汉语及中国文学的基础知识,具有较强的审美能力和中文表达能力,具有初步的语言文学研究能力,同时具有一定的跨文化交流能力,能在文化、教育、出版、传媒机构以及政府机关等企事业部门从事与汉语言文字运用相关工作的中国语言文学学科复合型人才。