学历改变命运
24小时客服:4008135555/010-82335555
首页 > 自考专业> 天津自考专业 > 2023年10月天津自考专科会计专业计划

2023年10月天津自考专科会计专业计划

2023-06-01 14:04:42   文章来源: 自考365   字体:   打印
1元课

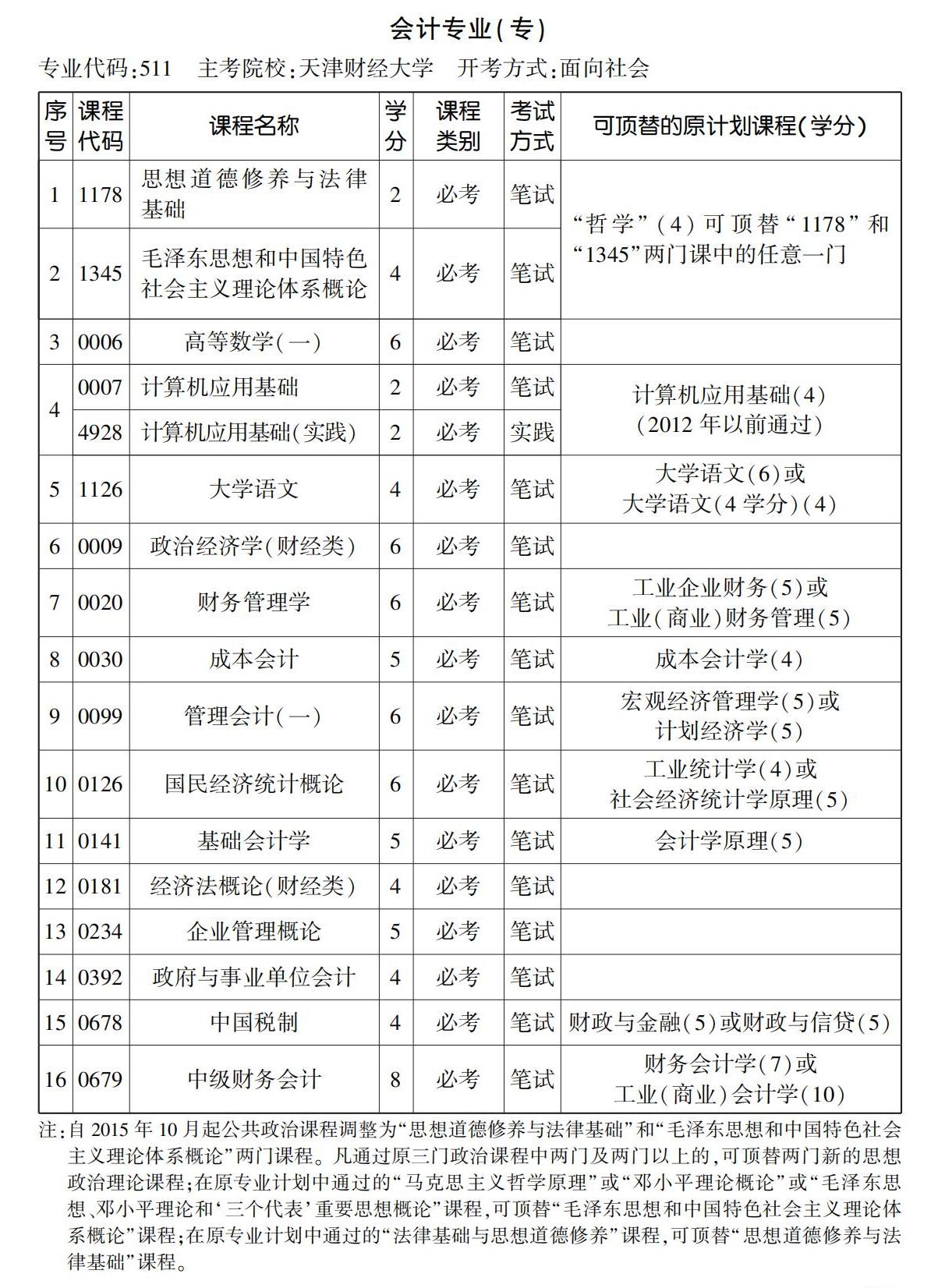
会计(专科)

专业代码:511

新专业名称:大数据与会计

新专业代码:530302

主考院校:天津财经大学

开考方式:面向社会

本专业培养德、智、体、美全面发展,具有良好职业道德和人文素养,熟悉会计基本理论与相关财经法规,熟练掌握会计基本技能,具备会计核算、会计监督、出纳业务、会计管理、税务管理和财务管理能力,从事单位出纳、会计核算、会计监督、查账验证、会计咨询等工作的高素质技术技能人才。

会计专业(专)

点击查看:2023年10月天津自考专业及主考院校一览表

关注添加

扫码加入备考交流群

与更多考生一起交流学习经验
备战考试,获取试题及资料

扫码下载APP

海量历年试题、备考资料
免费下载领取

扫码进入微信小程序

每日练题巩固、考前模拟实战
免费体验自考365海量试题

免费题库

新人有礼