自考生们注意啦!天津12月21日开始申请毕业,点进来手把手教你哦~
2020年12月天津自考毕业申请时间
2020年12月21日12:00—23日17:00,逾期不予办理。
2020年12月天津自考毕业申请条件
1. 毕业生须在“招考资讯网”自考服务系统—考生报考系统—档案箱—成绩档案中,专业计划课程成绩(包括:本市成绩并档、外省成绩转档、课程免考等成绩)全部合格。
2. 毕业生在申请毕业时个人信息要保证准确无误(包括姓名、身份证号、性别、出生日期等),如有变动或错误须在规定时间及时修改。
3. 毕业生申请本科毕业证书,须持有专科或专科以上毕业证书。
4. 专科毕业证书与本科毕业证书不能在同一申请时间批次办理。
天津自考毕业申请程序
配套视频操作流程敬请参考:招考资讯网-自考动态-考务考籍相关问题操作指南或关注天津市教育招生考试院微信公众号。
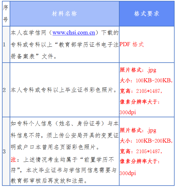
天津自考毕业申请所需材料
2020年12月天津自考毕业证书发放
1. 网上操作毕业申请成功并通过审核后,毕业证书全部采用邮寄的方式统一发放(因疫情防控需要,考生不再到区自考办领取)。
2. 本次毕业证书将于2021年1月底开始陆续邮寄发放。
重要提示
1. 根据“津价费(2001)244号”文件规定,申请毕业的考生网上须缴纳考试成绩复查费56元。
2. 考生领取毕业证书后,须将“考生毕业审批登记表”交由单位档案管理部门存档。
3. 毕业审核工作结束后,天津市自考办将按照教育部考试中心规定的时间上传毕业生数据。考生或用人单位可以通过中国高等教育学生信息网(学信网)查询。
4. 办理毕业证书期间考生如有相关问题,可咨询各区自考办和市自考办。
- 历年试题
- 备考资料



