学历改变命运
24小时客服:4008135555/010-82335555
首页 > 考务考籍> 青海考务考籍 > 2024年上半年青海自考打印准考证及考前温馨

2024年上半年青海自考打印准考证及考前温馨提示

2024-04-07 17:58:45   文章来源: 青海省教育招生考试院   字体:   打印
1元课

各位考生:

2024年上半年高等教育自学考试将于4月13日-14日举行,为营造良好的考试环境,确保考试安全平稳顺利进行,现将有关事项提示如下:

 一、按规定时间打印准考证

《准考证及考场座次通知单》将于4月8日9时至14日15时开放打印。请考生登录青海省教育考试网(https://www.qhjyks.com/),点击首页“D数字招考服务大厅”中“自学考试”进入青海省自学考试考生服务平台(https://zxks.qhjyks.com:9527/),点击“打印-考场座次通知单”自行打印。

 二、遵守考点(考场)规则

(一)考生须凭《准考证及考场座次通知单》和有效居民身份证进入考点、考场。如身份证丢失,请考生提前办理临时身份证或公安部门出具的带有本人照片且加盖公安部门印章的证明替代(须在有效期内)。

(二)考生除规定的考试用品外(如:黑色签字笔、2B铅笔、橡皮、尺等),其他非考试用品(手机、手表等)不得带入考点(考试封闭管理区域)。

(三)建议考前50分钟到达考点,主动接收安检。开考15分钟后,迟到考生禁止进入考点,交卷时间不得早于本场考试结束前30分钟。

三、规范填涂答题卡与作答

(一)开始答题前,请认真核对本人考试信息、条形码内容,阅读作答说明。选择题答题卡部分须使用2B铅笔正确填涂,非选择题答题卡部分在答题区域内按题号顺序作答,并注明大题号和小题号。答题卡禁止折叠。

(二)考生必须抄写答题卡上“考生笔迹确认卡部分”内容并签名确认。

(三)除使用少数民族文字命题的课程可用相应少数民族规范语言文字答题外,其他各课程(英语除外)一律用国家通用语言文字答题。

四、履行承诺诚信应考

(一)考生应按报考课程诚信应考,不无故缺考。

(二)考试期间,考场全程监控录像。请考生严格遵守考试有关规则,诚信考试。如有考试违纪作弊事实,将根据《中华人民共和国刑法修正案(九)》《最高人民法院、最高人民检察院关于办理组织考试作弊等刑事案件适用法律若干问题的解释》和《国家教育考试违规处理办法》等法律法规予以严肃处理,记入国家教育考试诚信档案及本人《毕业生登记表》;涉嫌违法犯罪的,移送公安机关处理。有组织作弊、提供作弊器材或者其他帮助、向他人非法出售或者提供考试的试题及答案、代替他人或者让他人代替自己参加考试等行为的,将根据《中华人民共和国刑法》规定追究相关人员法律责任。

五、关注网站公告信息

青海省教育考试网(https://www.qhjyks.com/)是发布我省自学考试报名、考试、成绩及毕业相关信息的唯一官方网站,请各位考生在官方网站了解相关政策,不要轻信其他渠道发布的自学考试有关信息,谨防上当受骗。

预祝各位考生取得理想成绩!

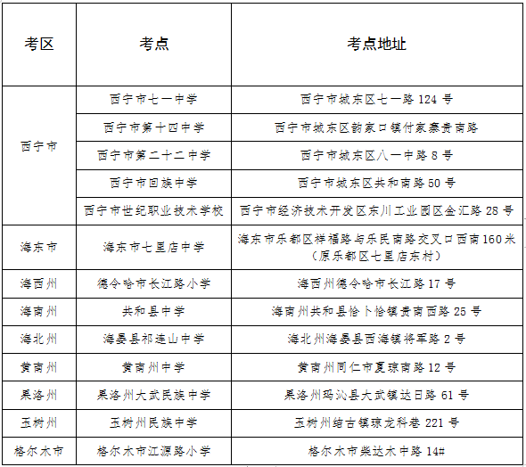
附件:1、2024年上半年高等教育自学考试考点信息

考点信息

2、考务咨询和举报电话

举报电话

新人有礼