学历改变命运
24小时客服:4008135555/010-82335555
首页 > 自考报名> 江苏自考报名 > 2024年4月江苏自考网上报名苏州考区报考须

2024年4月江苏自考网上报名苏州考区报考须知

2024-02-28 09:49:01   文章来源: 苏州市教育考试院   字体:   打印
1元课

江苏省2024年4月高等教育自学考试将于4月13日—14日举行,现就做好网上报名工作有关事项通告如下:

特别提醒:从2023年3月1日起,新生注册业务、网上课程报考业务不再通过江苏招考APP渠道办理。

一、网上报名时间

新生注册和新、老生课程报考同步进行,具体时间为:3月1日9:00—5日17:00。每天22:00至次日8:00为系统维护和银行系统交互对账时间,考生切勿在此时间段内进行报名及缴费。具体报名流程详见附件1。

如果出现线上验证不通过的情况,可在2024年3月3-5日(工作时间:上午9:00-11:30;下午13:00-17:00)至当地市(区)考办现场办理。

新生报考医学类相关专业需审核报名资格,可在2024年3月3-5日(工作时间:上午9:00-11:30;下午13:00-17:00)至当地市(区)考办现场办理。

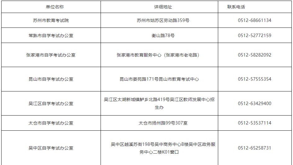
(一)苏州大市各市(区)联系方式:

2024年4月苏州大市各市(区)联系方式

(二)省教育考试院高等教育自学考试业务联系方式:

考试计划及教材:025-83235831

考试报名及报考:025-83235887

助学:025-83235875

二、网上新生注册

凡是中华人民共和国公民,不受性别、年龄、民族、学历、身体健康状况等限制,均可根据本人的实际情况和需要,注册报考我省高等教育自学考试。

(一)信息填报

新生自行登录江苏省教育考试院网站(www.jseea.cn)“招考业务”栏目“自学考试”页面进行新生注册。

考生须如实填写各项基本信息,基本信息将作为高等教育自学考试考籍管理和毕业申请的依据。通讯地址、联系电话等是各级自考办联系考生的重要渠道,考生务必认真核对,确保准确无误。因填写错误导致的后果由考生自行承担。

考生完成信息填报后生成准考证号,该准考证号将用于课程报考、准考证打印、免考、转考及毕业申请等相关业务办理。考生可通过登录界面“找回准考证”功能找回本人准考证号。

考生注册成功后,请牢记并妥善保管本人的准考证号和登录密码,并保证不向任何他人透露。否则,由此导致的后果由考生自行承担。

(二)身份验证

新生须上传本人身份证人像面照片、证件照及手持本人身份证人像面照(以下称“三照”),进行身份验证。身份验证通过者,方可报考相关课程和缴费;未通过者,需重新上传符合要求的“三照”进行身份验证。

特别提醒:报名期间每名考生每天只能进行三次身份验证,三次验证均未能通过者,可第二天继续进行网上身份验证及报考,如遇特殊情况可咨询当地自考办。

身份验证上传的证件照作为考生存档照片,将用于准考证打印和其他业务办理,须符合《江苏省高等教育自学考试准考证电子照片采集规范及信息标准》(附件2),照片不达要求导致的后果由考生自行承担。

三、网上课程报考

考生自行登录江苏省教育考试院网站(www.jseea.cn)“招考业务”栏目“自学考试”页面进行课程报考。

每名考生每半天只能报考一门课程,考生可根据自身情况合理报考。具体考试日程详见《省教育考试院关于公布江苏省高等教育自学考试2024年4月和7月考试日程表及开考课程教材计划的通知》(附件3)。缴费前,考生须认真核对本人的准考证号和报考课程等是否正确。缴费成功后,须再次登录检查报考状态是否为“报考成功”。报考课程一经确认且网上缴费成功后,所缴费用不予退还。

四、准考证打印

开考前一周,考生须登录江苏省教育考试院网站(www.jseea.cn)“招考业务”栏目“自学考试”页面自行打印准考证。严禁伪造、变造或擅自涂改准考证,严禁在准考证正反面做任何标记,并妥善保存。如遇问题,可向当地自考办咨询。

五、其他

(一)我省高等教育自学考试教材购买详见《省教育考试院关于高等教育自学考试教材发行方式的公告》。

(二)考生在报名报考过程中遇到问题可与当地自考办联系或咨询。其他相关事宜,可关注江苏省教育考试院网站、苏州市教育考试院官方网站和官方微信公众号(江苏招生考试、苏州招考),及时查阅有关文件和公告。

(三)南京大学停考后相关事宜详见《关于江苏省高等教育自学考试南京大学主考的人力资源管理等专业停考后相关事宜的通告》。目前,报名系统已对涉及专业的主考学校统一调整,考生可用原准考证直接报考,无需重新注册。

附件:

附件1:江苏省高等教育自学考试网上报名流程图

附件2:江苏省高等教育自学考试准考证电子照片采集规范及信息标准

附件3:2024年4月和7月江苏自考考试日程表及开考课程教材计划

新人有礼