学历改变命运
24小时客服:4008135555/010-82335555
首页 > 考务考籍> 广西考务考籍 > 2024年下半年南宁市高等教育自学考试免考申

2024年下半年南宁市高等教育自学考试免考申请办理须知

2024-09-10 09:20:28   文章来源: 南宁市招生考试院   字体:   打印
1元课

一、为了方便考生、提高办理效率,建议考生在居住地或工作地的广西各设区市自考办或有关高校继续教育学院办理免考申请手续,请考生在办理前向有关市自考办或高校继续教育学院咨询具体的办理时间和地点。

二、申请对象及要求

已在广西参加过自学考试统考且有合格成绩的考生,符合《广西壮族自治区高等教育自学考试课程免考实施细则》(查询网址:https://www.gxeea.cn/view/content_1148_16033.htm,下同)规定的免考条件的,可按本公告要求申请自学考试课程免考。

其中,申请免考公共政治课和公共基础课的,不受课程数量限制;申请免考专业课程的,总量控制在总专业课程数量三分之一以内(不包含理论课程所对应的实践课),广西壮族自治区招生考试院已根据人才培养要求,按专业分别确定了可免考的专业课程门数。

三、申请时间及流程

分为网上申请和现场确认两个步骤。

(一)网上申请

1.时间:9月12日9:00至18日24:00。

2.方式:通过“广西自学考试网上系统”提交申请,登录网址:(https://www.gxeea.cn/lstd/zk/index.htm,下同)后,选择“广西自学考试网上系统入口一”或“广西自学考试网上系统入口二”中的其中一个进入“广西自学考试网上系统”,登录广西自学考试网上系统后,通过上方的“免考办理”,根据系统提示步骤提交课程免考申请。请考生注意选择正确的申请入口,具体情况如下:

2024年下半年南宁市高等教育自学考试免考申请办理范围

(二)现场确认

1.办理时间:2024年9月24日至25日,逾期不再办理;

上午:8:30-11:30,下午:15:00-17:30。

2.办理地点:南宁市青秀区民生路维新街南一里9号南宁市招生考试院一楼报名大厅(1)。

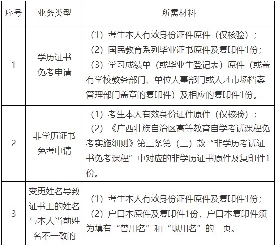
3.所需材料:

2024年下半年南宁市高等教育自学考试免考申请办理所需材料

4.初审通过后由工作人员打印“免考申请表”一式两份,一份由考生本人签字后逐级上交广西壮族自治区招生考试院,一份给考生留存备查。

(三)审定结果公布时间

免考申请结束后,由广西壮族自治区招生考试院对免考材料进行审定,审定结果预计于11月15日公布,届时考生可登录“广西自学考试网上系统”查询。

四、其他事项

(一)由于我院场地有限,无法提供停车位。

(二)获取更多自学考试业务信息,可扫描下面二维码关注我院官方微信订阅号:南宁市招生考试院订阅号。咨询电话:0771-2852098。

南宁市自考二维码

(三)如有变动,请以最新发布的公告为准。


新人有礼