诚信考试!2024年4月珠海市自学考试本周末举行
广东省2024年4月高等教育自学考试将于4月13日至14日举行。珠海市将有13316名考生参加29084科次考试,共设置珠海市第一中等职业学校(香华校区)、珠海市第五中学、珠海市九洲中学、珠海市梅华中学、珠海市夏湾中学、珠海市第四中学、珠海市实验中学、珠海市红旗中学、珠海市理工职业技术学校(斗门校区)9个考点。为确保各位考生顺利参加考试,珠海市招生办提醒考生注意以下事项:
一、按时打印准考证
考生须在考试前10天内登录广东省自学考试管理系统打印准考证。请考生提前打印准考证并认真核对个人信息,考前认真阅读准考证中考试时间、地点、考试注意事项等内容。准考证使用普通A4纸打印后需妥善保管,不得有任何涂改或书写,不得作任何标记。
二、准备好考试用具
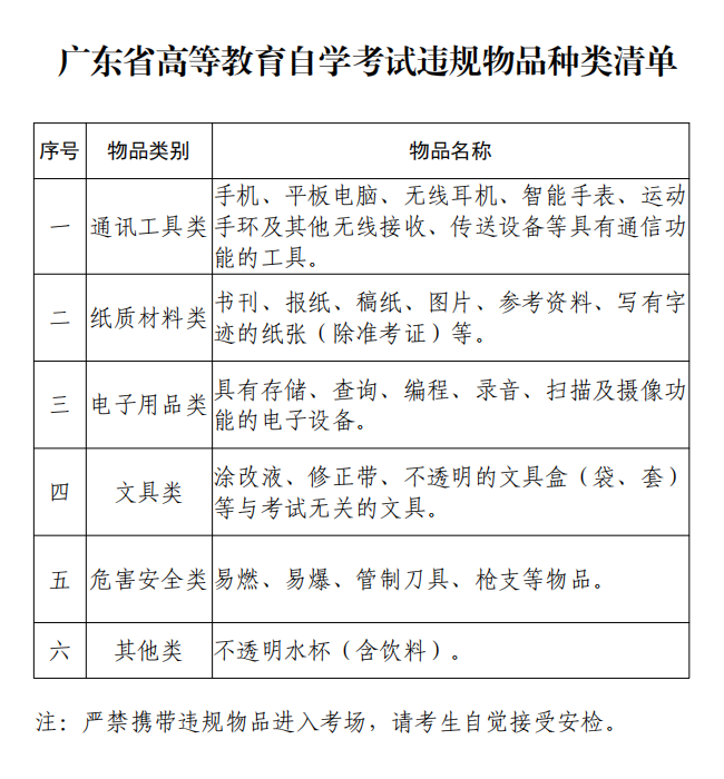
请考生准备好考试需要的相关文具,如2B铅笔、黑色字迹的钢笔或签字笔、直尺、三角板、圆规、橡皮擦等,除必要文具之外任何物品不准带入考场(《广东省高等教育自学考试违规物品种类清单》见附表)。可以使用计算器的课程,计算器不得有程序储存功能。
三、主动配合考点检查
(一)“双证”查验。考生须持本人准考证和有效居民身份证原件(不含电子身份证)方可参加考试。如考生身份证件遗失,则须携带有效期内的临时身份证或公安机关开具的用于参加国家教育考试的带相片的身份证明入场参加考试(军人、港澳和台湾同胞、海外侨胞及外籍人士可持考籍登记的对应证件原件参加考试)。因手机不得带入考场,考场内无法通过查看手机内的电子身份证进行身份核验,故电子身份证不作为考试入场有效证件使用。
(二)自觉接受入场检查。请考生自觉接受在考点封闭区入口和考场入口进行智能安检门安检、人工安检和随身物品等进行的必要检查及身份验证(包括人脸识别技术和人工比对身份证检查)。智能安检系统将对手机、照相机等金属类电子设备进行检测。
1.请考生不要携带钥匙、磁卡、打火机以及金属制作的手镯、戒指、项链、金属发卡等物品进入安检门,尽量不穿戴有金属装饰品的衣服、鞋帽等,避免因反复安检影响正常入场考试。
2.考生应提前安置好个人物品,尽量不携带书包、手机、电子设备等与考试无关物品或贵重物品进入考点,以免丢失。
3.因身体特殊情况(如安装有心脏起搏器、金属牙具、使用助听器、孕妇等)无法进行安检的考生,请事先开具并携带由医疗机构出具的证明。
4.请考生预留足够时间进行安检,避免集中在考前安检造成拥堵,影响进场考试时间。
考生应注意按照本次考试的有关要求,将手机、智能手表、背包、纸质材料等与考试无关的物品一律存放在智能安检门之外考点指定的物品存放点,不得携带违规物品(见《广东省高等教育自学考试违规物品种类清单》)进入考点封闭区域。考点只负责给考生提供物品存放处,考生在考试结束后要防止忘拿、错拿个人物品。
四、诚信考试,不违规作弊
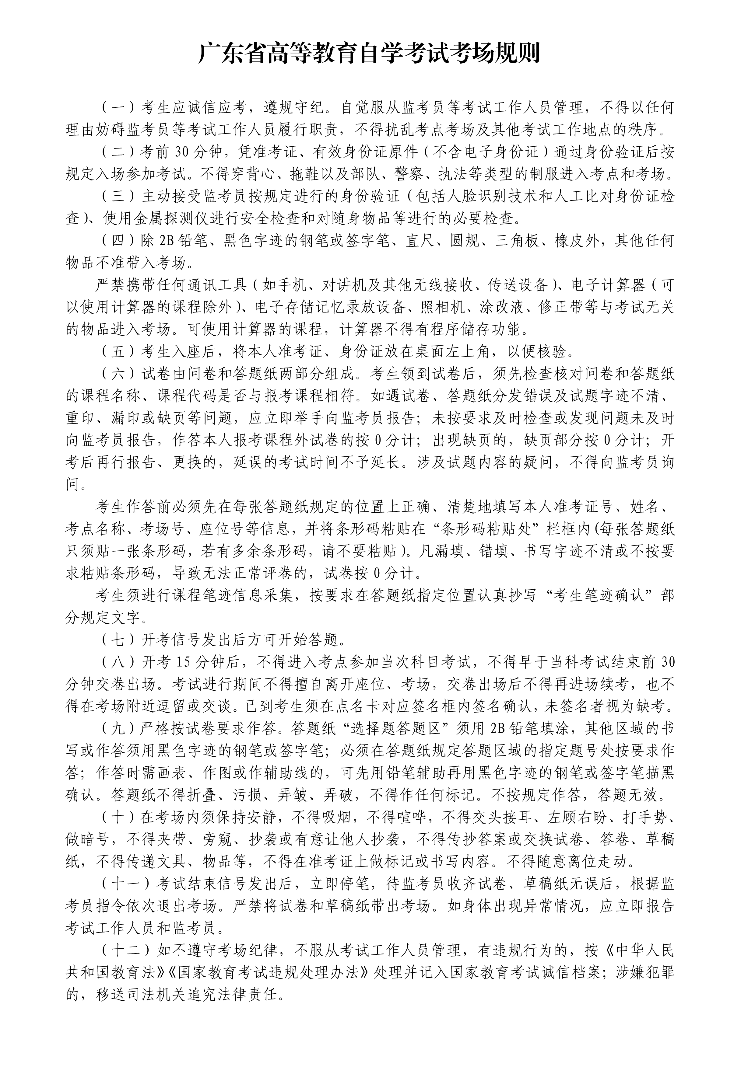
(一)考场实行全覆盖、全时段网上监控和录像,请考生自觉遵守考场纪律(《广东省高等教育自学考试考场规则》见附件)。试题、答题卡、草稿纸等均属于涉考材料,不允许以任何形式拍照传出或带离考场。特别提醒:考试过程中考生如携带手机、智能手表等具有发送或者接收信息功能的设备,无论是否使用,均将依据《国家教育考试违规处理办法》(教育部令第33号)认定为考试作弊,将按规定取消当次考试所有课程成绩。
(二)考生须严格遵守有关法律、法规和考试有关规定,诚信考试。如有违规行为,一经查实,将根据《国家教育考试违规处理办法》等规定严肃处理,并记入国家教育考试诚信档案。有组织作弊、提供作弊器材或者其他帮助的;向他人非法出售或者提供考试试题及答案的;代替他人或者让他人代替自己参加考试等行为的,将根据《中华人民共和国刑法》规定追究相关人员法律责任。
(三)开考15分钟后不准进入考点参加当科考试,交卷出场时间不得早于当科考试结束前30分钟,出场后不得再进入考场续考。考试终了信号发出后应立即停止作答,严禁带走试卷和草稿纸。已到考生须在点名卡的签名框内签名确认。
五、其它事项
(一)请考生不要轻信各种兜售“试题或答案”的诈骗信息,如有线索可及时与有关部门联系反映,共同抵制有害信息的侵扰,保护自己的正当权益。
(二)各考点均不提供考生停车位,请考生规划好出行线路,选择合理出行方式,提前1小时到达考点,留足存放物品和入场检查时间。考生到达考点后不得在考点周围逗留、聚集,应尽快有序入场。
(三)请考生自觉维护考点的校园环境卫生。
(四)考生因故未能参加本次考试的,不纳入自学考试诚信报考档案,可按规定正常报考下一次自学考试。
预祝考生取得理想的成绩!
- 热门课程
- 报名咨询
- 历年试题
- 备考资料









