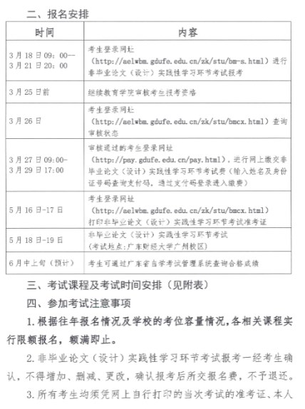
附件:2024年上半年实践考核教材使用信息表
附件:2024年上半年实践考核课程及考核时间安排
附件:2024上半年社会考生实践考核大纲
关于广东财经大学支付通缴费常见问题以及解决办法
报考指南
关注添加
扫码加入备考交流群
与更多考生一起交流学习经验备战考试,获取试题及资料
扫码下载APP
海量历年试题、备考资料免费下载领取
扫码进入微信小程序
每日练题巩固、考前模拟实战免费体验自考365海量试题
免费题库
自考资料
扫一扫,立即下载
安卓版本:7.6.6
苹果版本:7.6.5
开发者:北京远程叁陆伍科技有限公司
应用涉及权限:查看权限>>
APP隐私策略:查看政策>>
扫一扫,立即关注
扫码进群/领资料