2022年4月天津自考考试地点
2022年4月天津自考考试时间为4月16日-17日,许多天津自考考生会不知道天津自考考试地点在哪里?考场座位怎么查询?自考365网校小编为大家简单说一下这些问题。
2022年4月天津自考如何查询考试地点?
天津招考资讯网在考试前半个月内会发布本次考试考点的考场分布示意图,天津市共有19个考区,分别为:和平、河西、南开、河北、河东、红桥、东丽、西青、津南、北辰、塘沽、汉沽、大港、蓟县、宝坻、静海、宁河、武清、天铁集团,本次考期考场分布示意图暂未发布,考生可参考2021年10月天津市自学考试考场一览。
而各专业课程考试的考点学校及考场座次安排,考生可以在准考证打印期内(2022年4月8日开始至考试结束),通过打印准考证进行查看。
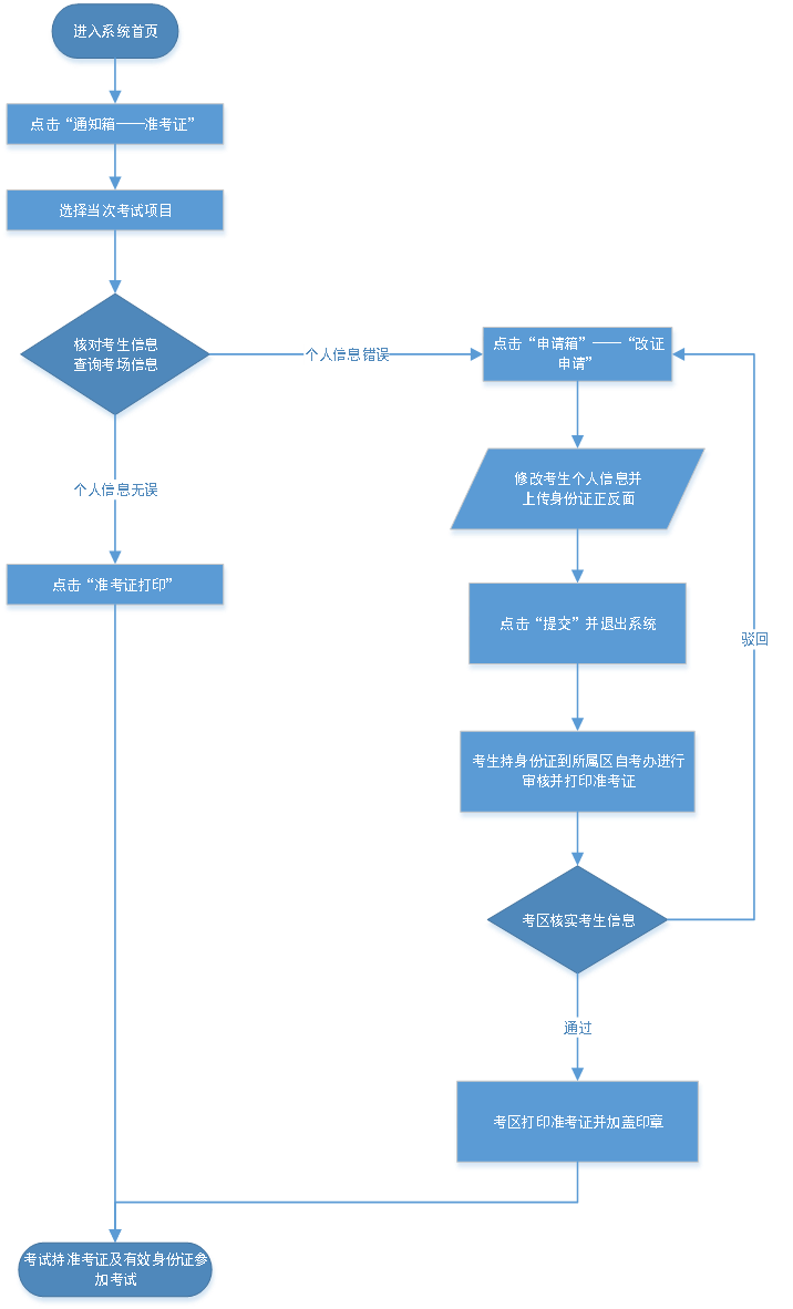
打印方法:自2019年10月份天津自学考试开始,考生须登录“天津招考资讯网”网站自行打印《天津市高等教育自学考试准考证》。2022年4月天津自考准考证打印及个人信息修改申请流程图如下:
点击进入:2022年4月天津自考考试地点查询入口
2022年4月天津自考考试时需要带什么东西?
参加天津自考笔试课程考试时,考生需凭准考证、有效身份证件、填写完整的健康卡、通信大数据行程卡“绿卡”和天津健康码“绿码”(或7日内核酸检测阴性证明)进入考点、考场,简称2证2卡1码(或1证明),缺少任意一项不得进入考场。
- 热门课程
- 报名咨询
- 历年试题
- 备考资料





