学历改变命运
24小时客服:4008135555/010-82335555
首页 > 考务考籍> 宁夏考务考籍 > 宁夏2026年高等教育自学考试省际转考工作通

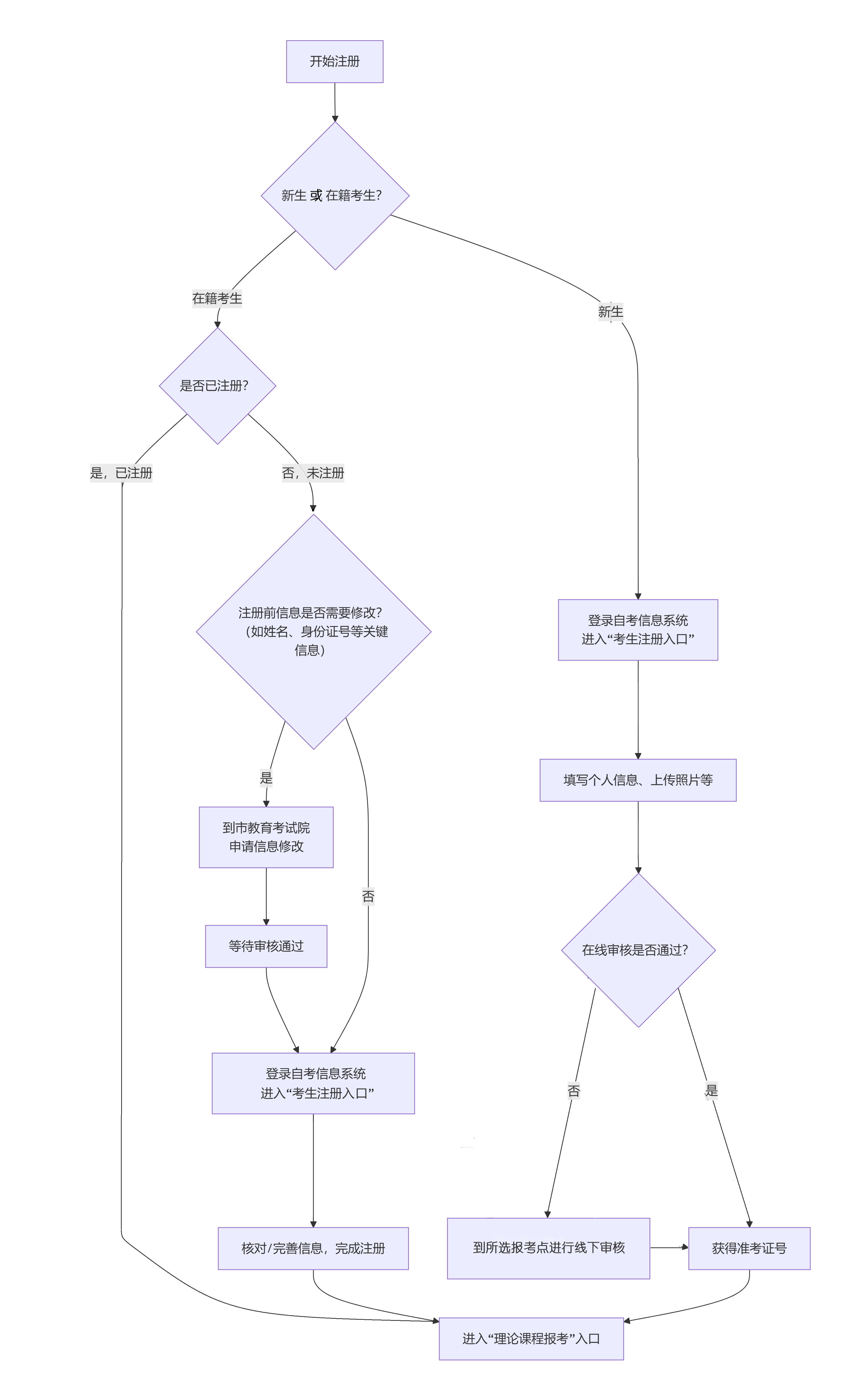
宁夏2026年高等教育自学考试省际转考工作通告

2026-02-11 16:52:14   文章来源: 宁夏教育考试院   字体:   打印
1元课

1

2



相关资讯
新人有礼