2023年10月湖北网上自考报名流程
根据考生的需要,自考365网校整理了2023年10月湖北网上自考报名流程的相关步骤,以供考生查看。
在籍考生注册:
非首次报考,已取得过湖北省自学考试准考证号的考生,即在籍考生。通过以下途径进行在籍注册:
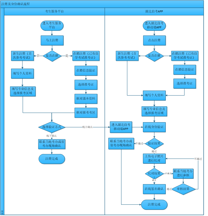
(1)打开考生服务平台,在登陆页面选择“马上注册”—“在籍注册”,填写身份证号,姓名和准考证号,考生服务平台将显示考生登记过的在籍信息。在籍考生持有或获得过多个自学考试准考证号的,注册时只能选择其中一个准考证号,核对个人基本信息和报考考区,确认无误后提交,然后在湖北自考APP上做网上验证或线下联系当地考办现场确认,确认完成后,注册成功,将于注册手机上收到准考证号和8位随机密码的短信。
(2)下载安装湖北自考APP,选择在籍注册,根据填写身份证号,姓名和准考证号,系统显示注册过的在籍信息,再选择准考证,核对基本资料和报考考区,确认无误后,再进行网上验证,验证完成后,注册成功,于注册手机上收到准考证号和8位随机密码的短信。
注册信息维护:
考生若遗忘考生服务平台登录用户名和密码的,可通过绑定的手机号重置密码,如无法找回时,请考生本人持二代居民身份证原件到考籍所在地教育考试机构重置。因考生本人操作导致用户名和密码泄露、信息填写错误或填写他人手机号码带来的后果,由考生自行承担。
首次报考自学考试专升本专业的考生,在网上注册时应认真、准确填写专科及以上学历信息。考生服务平台将与中国高等教育学生信息网(以下简称学信网)联网,自动核验相关考生的前置学历信息。前置学历信息验证不通过的,请按照平台要求出具相关证明材料并上传。其中需出具《中国高等教育学历认证报告》《教育部学历证书电子注册备案表》的考生可登录学信网申请办理相关材料。
身份确认:
考生信息录入完成,进入身份确认阶段。身份确认有网上验证和现场确认两种方式,请广大考生优先使用网上验证方式,如因证件更新、迁户、军人身份等情况查询不到身份信息的,再进行现场确认。其中网上验证的考生可自行下载“湖北自考”APP进行身份确认;现场确认的考生,根据各报考所在地教育考试机构公布的时间和地点及时完成身份确认。助学班考生由所在助学单位进行现场身份确认。
1.网上验证:考生可通过“湖北自考”APP按提示首先上传身份证反面照片(含头像和个人信息面),然后按照提示录制并上传清晰朗读数字的视频,完成人脸识别比对,最后上传电子证件照(免冠蓝底,480像素×640像素,分辨率300dpi,压缩后文件大小一般在20KB至40KB,文件扩展名应为JPG),系统自动与身份证比对验证身份。身份验证通过者,即可报考相关课程、缴纳相关考试费用;身份验证未通过者,需重新按要求进行身份验证,验证最多只有三次。网上验证不通过的考生,请进行现场确认。身份验证过程中上传的证件照将用于考试通知单打印、毕业证办理及其他业务,请严格按照要求,上传本人近期电子证件照,否则后果自负。
网上注册与身份确认流程图:
相关推荐:2023年10月湖北自考新生注册流程
- 热门课程
- 报名咨询
- 历年试题
- 备考资料






