2024年广东自考报名流程及考试时间
2024年广东自考报名流程及考试时间
广东省自考报名流程及考试时间是许多考生关心的问题。在2023年,广东省自考的报名时间和考试时间已经确定。
报名流程
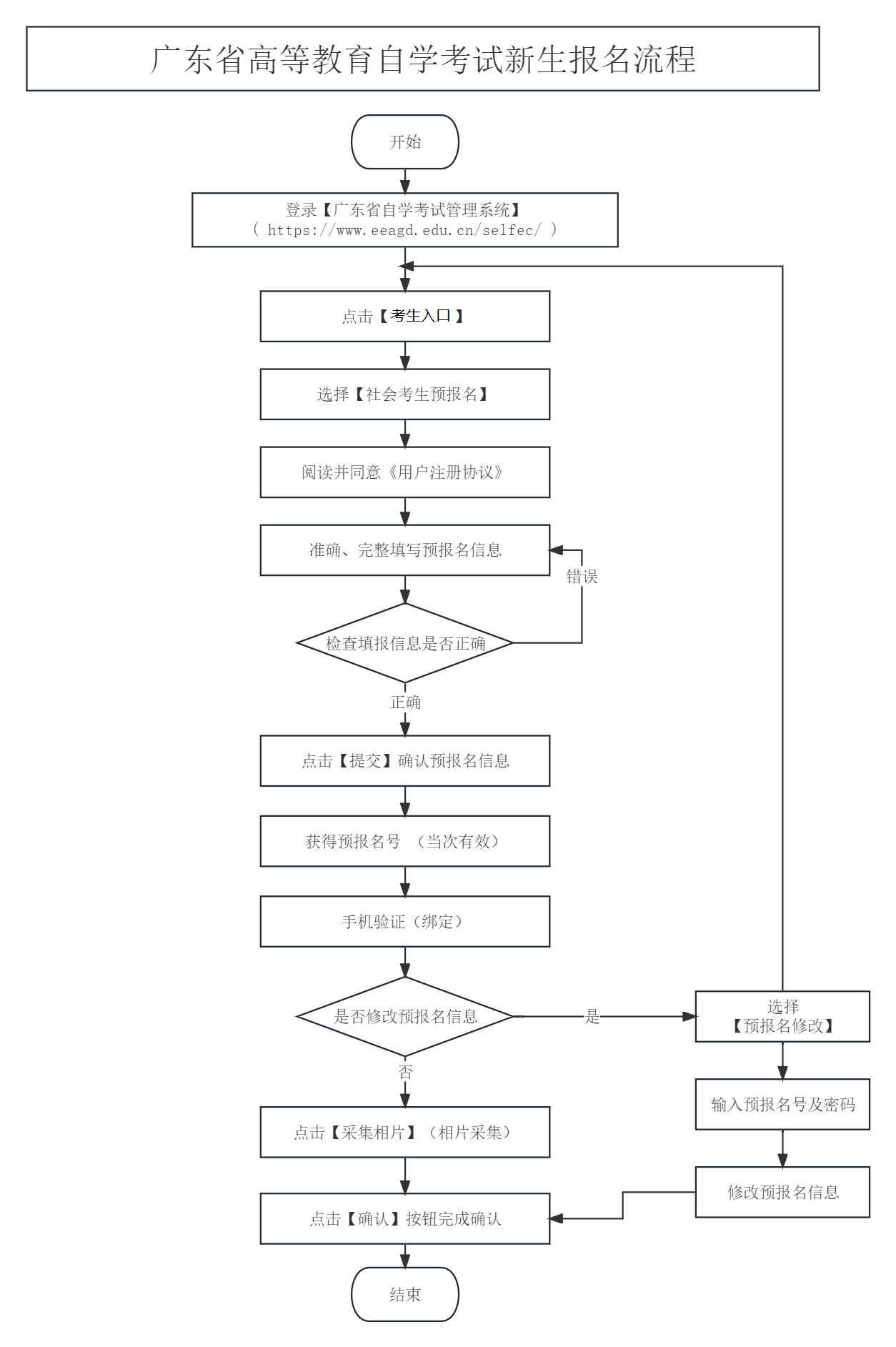
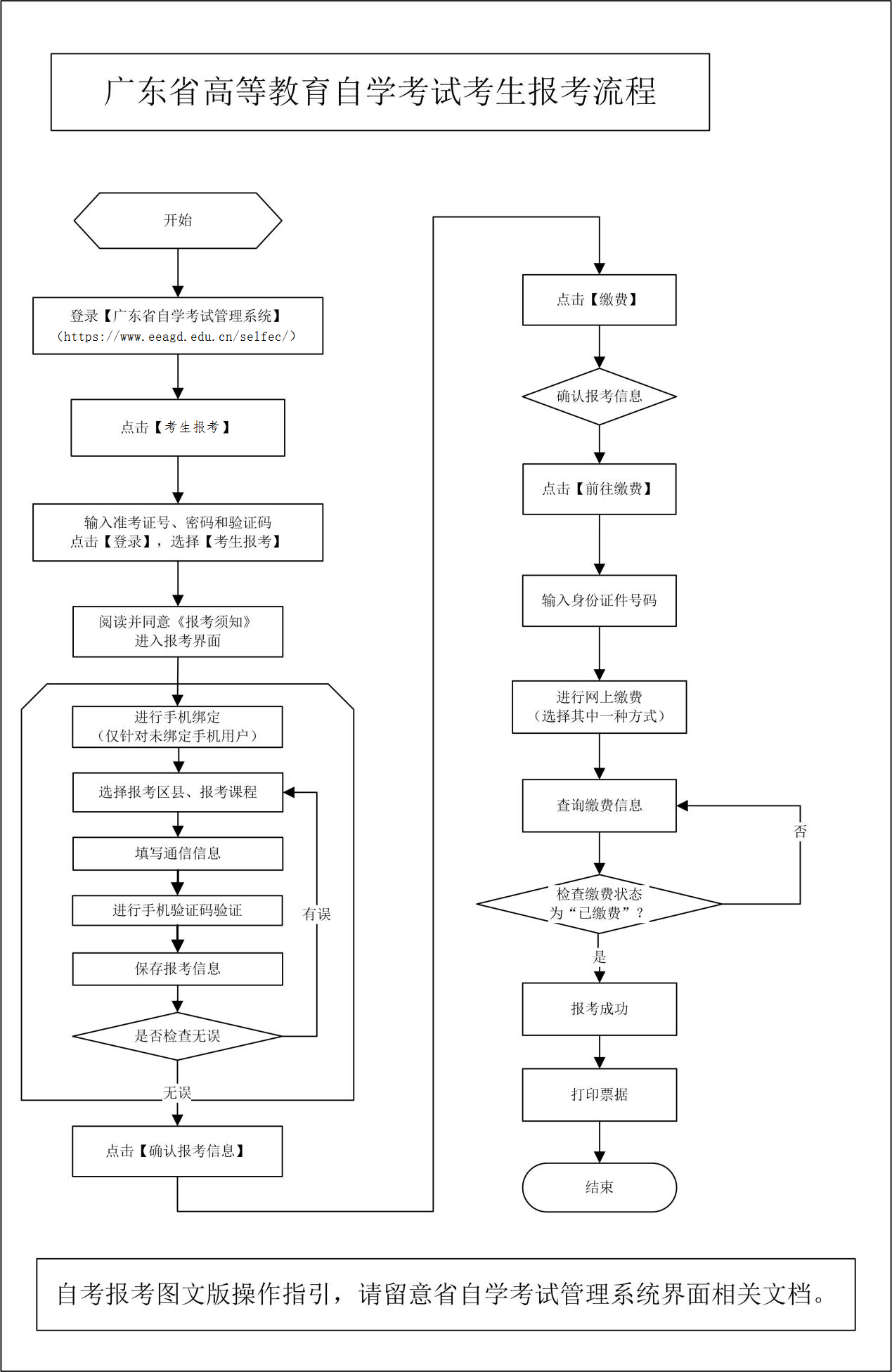
广东自考新生应先完成预报名,再进行新生报考,在籍考生可直接进行报考,具体流程如下:
广东自考新生报考流程↓↓↓
广东自考在籍考生报考流程↓↓↓
考试时间
2024年广东自考考试时间:1月13、14日;4月13、14日;10月26、27日。
常见问题
1、广东省自考的报名流程是什么?
答:广东省自考的报名流程包括新生预报名、新生注册、考生报考、缴纳考试费用等步骤。
2、广东省自考的考试时间是多长?
答:广东省每个考期自考的考试时间通常为两天,考生需要在规定的考试日期内完成所有科目的考试。
3、我需要提前多久报名参加广东省自考?
答:考生需要在广东省自考的报名入口开通时间段内完成报名,具体时间会在官方公告中提前公布。
编辑推荐
- 热门课程
- 报名咨询
相关资讯
- 广东省2024年10月自学考试网上报名报考须知
- 关于广东省开考高等教育自学考试消防工程等三个专业的通知
- 广东金融学院2024年上半年自考本科实践考核报考的通知
- 西北师范大学2024年上半年成人本科学生申请学士学位外语水平考试报名工作的通知
- 华南理工大学自考主考专业2024年上半年社会考生实践环节课程报名与考核工作通知
- 2024年上半年广东技术师范大学社会自考生实践考核培训与考试安排的通知
- 2024年上半年惠州学院自考服装设计与工程本科专业毕业论文考核通知
- 2024年上半年惠州学院自考服装设计与工程、服装与服饰设计专业实践考核通知
- 2024年上半年华南农业大学自考主考专业实践课程考核及毕业论文撰写工作的通知
- [广东]中山市2024年4月自考报名报考工作通知
- 历年试题
- 备考资料






