学历改变命运
24小时客服:4008135555/010-82335555
首页 > 自考报名> 广东自考报名 > 干货!2021年10月广东自考报名攻略出炉

干货!2021年10月广东自考报名攻略出炉

2021-06-08 09:35:51   文章来源: 自考365   字体:   打印
1元课

距离2021年10月广东自考考试还有四个月左右的时间,广东自考报名即将开始,想要提升自我,应对现代社会越加严重的“内卷”趋势的考生,现在就可以准备起来了!

在这里,小编为大家整理了广东2021年10月报考相关的注意事项,如果你是第一次参加自考的小白考生,那这篇攻略你一定要看哦!现在注册/登录自考365账号,领取自考学习计划攻略/免费课程/内部资料>>

一、了解10月广东自考报考条件

2021年10月广东自考报考条件如下:

凡在广东省居住和工作的中华人民共和国公民,不受性别、年龄、民族、种族和已受教育程度的限制,均可参加广东省自学考试。港澳和台湾同胞、海外侨胞及外籍人士,也可参加广东省自学考试。服刑人员经有关部门批准后也可参加广东省自学考试。

简而言之,广东自考报名是没有任何门槛的,不管你年龄大小、学历高低、户籍何地,都可以报考。

值得注意的事,虽然在报考通知不会提及,但广东考生通过本科层次考试,申请本科毕业证时,需具有国家认可(学信网可查到)的专科或专科以上层次学历证书。简单点来说,只要考生能够在申请本科毕业之前,拿到专科的毕业证书,即使是初高中学历也可以报考北京自考本科。

二、了解10月广东自考专业及院校

确定报考条件之后,考生需要做的是了解并选择报考的专业和院校,考生可向广东省教育考试院查询已开考的专业,了解专业课程设置、主考院校、特殊报考条件等信息。

2021年10月广东自考专业计划汇总

(点击图片即可查看)

同时,考生可以结合自己的实际需求,从职业规划、兴趣爱好、文化水平、学习能力等多方面进行考虑。

小编需要提醒考生的是,自考生不要单纯的凭兴趣选专业,要对自己及报考院校的专业、学习形式等有全面的了解,否则在后期的学习中会倍感吃力,很难坚持下来。

一般而言,广东自考汉语言文学、会计、工商管理、行政管理等专业由于学习更容易、实用性强,就业前景乐观,考生报名较多。

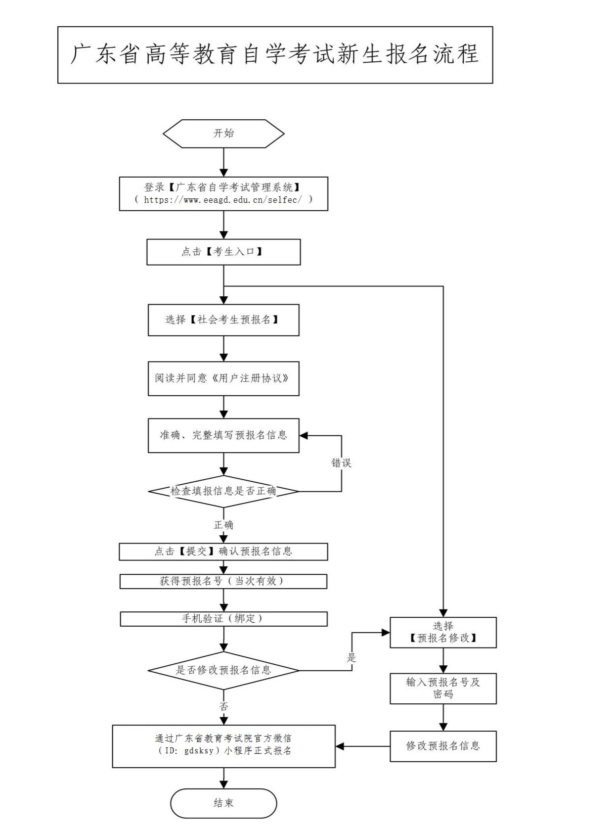
三、了解10月广东自考报名时间、入口及流程

2021年10月广东自考报名即将开始,报名入口为广东省自学考试管理系统。需注意的是,新生在报考之前需要完成注册,2021年10月广东网上自考新生注册流程如下图所示。

2020年10月广东新生自考报名流程

点击查看:2021年10月广东自考报名入口

在报名之前,考生需查看2021年10月广东自考课程安排,只能报考有考试安排的科目。

看了这些,相信你对广东2021年10月报考事项已经是心中有数了。对于大部分自考新生来说,自考还是相当复杂,如何选定专业、如何及时知晓自考重要通知,如何寻找备考资料,如何解答学习疑难,如何解决基础不好的问题,如何解决学习时间不足的问题等,这些问题真实困扰着我们的自考小伙伴们。

欢迎大家咨询我们的客服工作人员,专业报考指导、各类课程介绍、各地考务考籍信息均可!(点击咨询>>

或添加自考365营长(微信号:zikao365-1)咨询考务信息,加入考友交流群,看看其他考生是如何备考和学习的!

新人有礼