学历改变命运
24小时客服:4008135555/010-82335555
首页 > 考务考籍> 甘肃考务考籍 > 关于做好2022年下半年甘肃省高等教育自学考

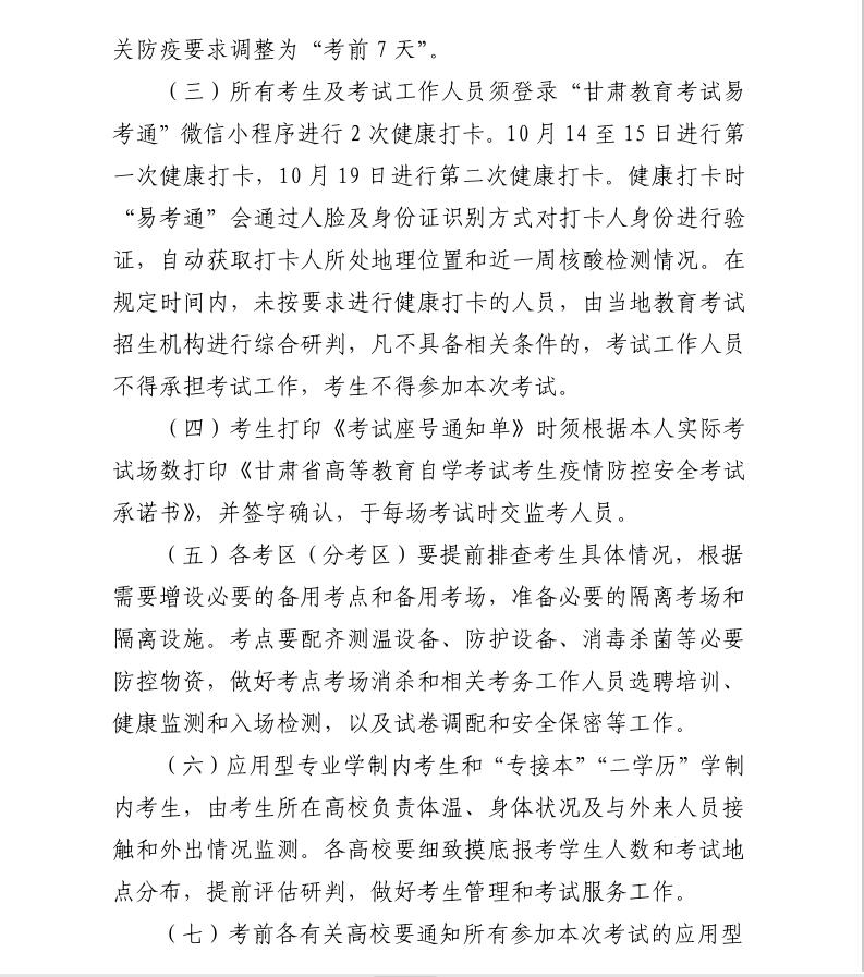
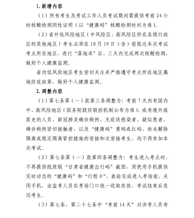
关于做好2022年下半年甘肃省高等教育自学考试组考防疫工作的通知

2022-10-11 09:26:08   文章来源: 甘肃省教育考试院   字体:   打印
1元课

1

2

3

4

5


相关资讯
新人有礼